EMPATHIZE

DEFINE

IDEATION

DESIGN

EMPATHIZE ✩ DEFINE ✩ IDEATION ✩ DESIGN ✩

PROCESS

Take a look at my process through a UX case study done for Goodwill: Donation Resources.

EMPATHIZE

Conduct research to define user needs.

Initial research:

The U.S. alone sends about 21 billion pounds of textile waste to landfills annually. And sadly, only 10-15% of donated clothing actually ends up in the secondhand market. National charities like Goodwill and the Salvation Army get more donations than they can handle, so much of it is packed up and re-sold overseas or sent to landfills. California Goodwill alone spends $7 million a year on dumping costs.

​​​​​​​What is the problem identified?

Many Donations at Goodwill are being wasted and not being resold only to end up in landfills. this is adding to the planet's destruction and increasing the effects of climate change. 

DESIGN STRATEGY

  • The purpose of this app is to motivate the target audience to donate responsibly, encourage secondhand shopping, and create more convenience for the donation process.  

  • The primary target audience is people who care about the effects of climate change and sustainable fashion.

    The secondary target audience is people who donate items regularly and enjoy the convenience Goodwill provides and people who are looking to donate but don’t know where the best place to go is or how the process works.

  • The Goodwill: Donation Resources app contains many features including locating any Goodwill location near you and checking the capacity. The capacity is split into different categories: clothes, shoes, home, and books. Users can see the donation percentage from each location and get directions or schedule a pickup. Users can also look up different promotions and coupon codes to use in-store at any Goodwill location.

DEFINE

Analyze my observations and research to define my core audience.

User personas/mindmap: 

I use personas and mindmaps to continue to empathize and understand my audience's personal contexts.

IDEATION

Generate numerous ideas to address the problem and find a feasible solution.​​​​​​​

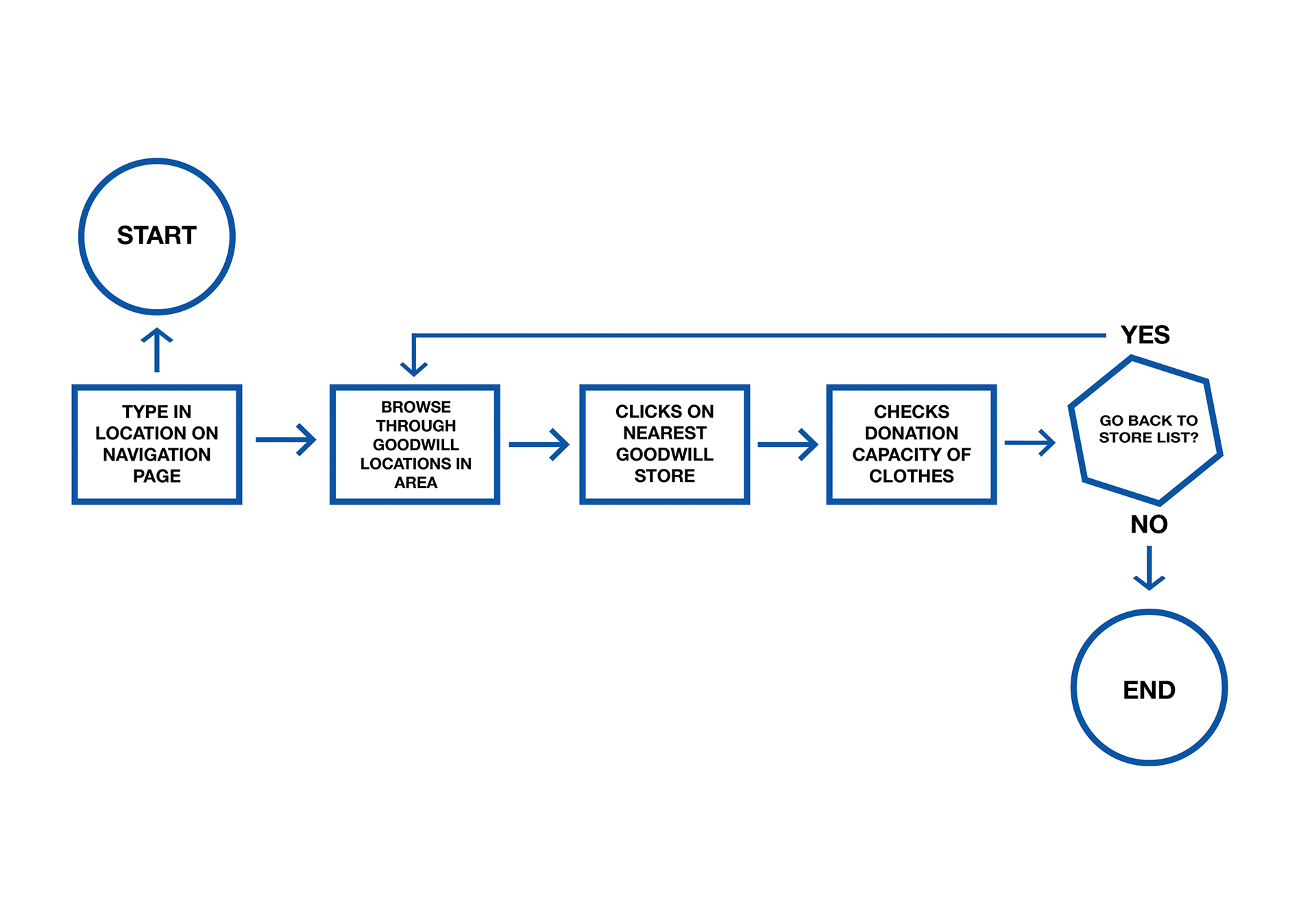
User Flow 1: Check donation capacity status

Kora knows she’s going to pass by Goodwill on her way to complete other errands. She checks the app to see if now is a good time to donate.

User Flow 2: Find discounts at donation locations

Thalen wants to see if there are any discounts at any Goodwill locations.

DESIGN

Prototype to find the best possible solution for each problem found. 

User personas/mindmap: 

I use personas and mindmaps to continue to empathize and understand my audience's personal contexts.

TOOLS USED: